충남대학교 외국학술지지원센터
/
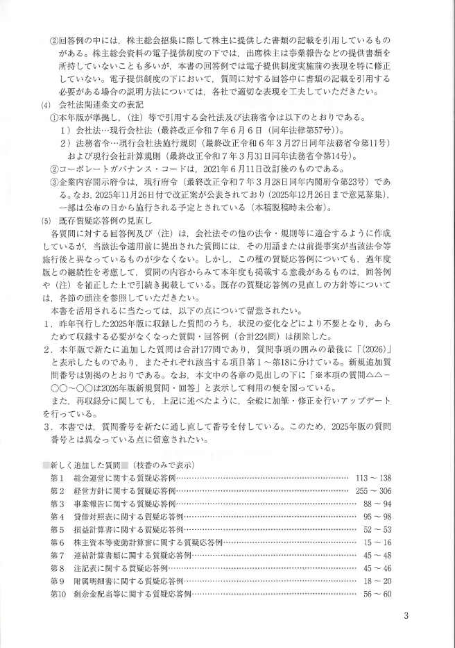
신착학술지 목차 정보 더보기
/
신착학술지 캘린더
/
[4월 3주차 신착] 법학 분야 22종 35책
/
4월 15일
/
別冊商事法務
Search
Share
別冊商事法務
ISSN
1342-5099
Issue
483, 484
URL
https://ndlsearch.ndl.go.jp/en/books/R100000002-I000000021419
Volume
바로가기
신청하기
숫자
16
주요 학문 분야
법학